胸腺的结构成分对于指导T细胞发育至关重要。随着年龄的增长,胸腺逐渐纤维化和萎缩,导致T细胞输出减少和可能的胸腺上皮细胞异常,这增加了癌症、感染和自身免疫性疾病的风险。因此,深入了解胸腺T细胞的起源、细胞相互作用和定位对细胞治疗和再生医学领域具有重要意义,但目前仍然缺乏对胸腺的全面空间图谱。
2024年9月6日,浙江大学矫士平,安徽医科大学孙倍成,南京大学熊青,北京中日友好医院刘丽宏共同通讯在Nature Communications发表了题为“Unraveling the spatial organization and development of human thymocytes through integration of spatial transcriptomics and single-cell multi-omics profiling”的文章。研究团队开发了TSO-his(组织结构的转录组学分割)工具,用于整合单细胞和空间转录组学的多模态数据,并破译人类胸腺的复杂结构。研究描述了细胞类型和关键标志物的动态变化,确定了ELOVL4是皮质中CD4+ T细胞阳性选择的介质。利用TSO-his的映射功能,研究人员以单细胞分辨率重建了胸腺空间结构,并概括了经典细胞类型及其对T细胞发育的基本共定位。此外,研究还发现了以前未知的共定位关系,如CD8αα与记忆B细胞和单核细胞的共定位。结合单细胞免疫组库测序(VDJ测序)数据,研究人员还描绘了αβ T细胞发育过程中不同的中间胸腺细胞状态。总的来说,这些新发现增强了我们对胸腺生物学的理解,并可能为针对T细胞介导的免疫反应的治疗干预提供信息。

01
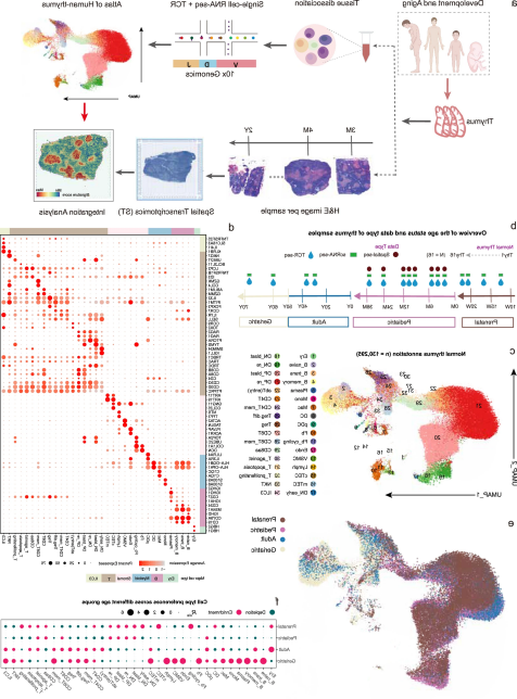
生成不同年龄组人胸腺发育转录图谱
研究人员对16个胸腺样本进行了单细胞转录组测序,包括产前(4个样本)、儿童(8个样本)、成人(2个样本)和老年(2个样本)阶段(图1a,b)。经过质量控制、整合、主成分分析(PCA)和无监督聚类后,利用典型标记,将聚集的细胞预先注释为六大谱系,即红系(Ery)细胞(HBG1和HBG2)、B细胞(CD79A和CD19)、浆细胞(IGHG1和IGHG2)、髓系细胞(S100A8、C1QA和IL3RA)、基质细胞(ACTA2和DCN)和T细胞(CD3D和CD3E)。B细胞、髓系细胞、基质细胞和T细胞进一步进行了第二轮聚类,共划分为34种不同的细胞亚型(图1c、d)。
细胞类型注释的可靠性构成了下游分析的基础。研究人员对此进行了评估并确证了胸腺单细胞转录组测序数据中鉴定的细胞类型是可靠的。为了分析不同年龄组不同细胞类型的发育偏好,研究人员计算了观察到的细胞数量与预期细胞数量的比值(Ro/e),以估计群体偏好。结果发现,未成熟T细胞群,包括DN_early、DN_blast、DN_re、DP_blast和DP_re,与年龄呈拮抗关系,在产前阶段最为丰富(图1e,f)。相反,部分成熟的T细胞群和自然杀伤T细胞(NKT)在成人和老年组中更为普遍。这可归因于胸腺的年龄依赖性进行性纤维化,其特征是胸腺细胞减少,间充质细胞如Fb、Endo、VSMC和Lymph增加(图1f)。这些发现为胸腺细胞类型随年龄的动态变化提供了有价值的见解。

图1. 生成不同年龄组人胸腺发育转录图谱
02
TSO-his揭示胸腺组织结构
研究人员开发了TSO-his算法,用于分割胸腺H&E切片中的组织结构。TSO-his应用于胸腺组织后,与髓质标记基因相关的评分在髓质区域得到了显著增强(图2b)。此外,TSO-his准确地检测到了皮质区、髓质区、M-C边界和小叶等独特的解剖特征,这些特征与H&E切片中观察到的结构非常相似(图2b、c)。总的来说,TSO-his能够识别胸腺切片的髓质和皮质区域,并分割其小叶。

图2. 胸腺空间转录组学(ST)切片中关键区域的识别以及细胞类型随空间距离变化的描述
03
胸腺细胞类型分布及其基因表达模式
使用TSO-his,研究人员生成了胸腺细胞沿C-MC-M轴的垂直分布图谱,确定了可能调节T细胞发育的细胞类型。胸腺不同解剖区域的基因表达变化对不同阶段的T细胞发育至关重要。为了确定基因表达和T细胞发育之间的新调控关系,研究人员使用TSO-his工具沿C-MC-M轴筛选了显著距离变化基因(DVG)。结合8个ST样本,鉴定出1885个DVG,包括髓质标志物和T细胞发育的经典阶段标志物,这些基因的层次聚类揭示了不同区域特定途径的富集(图3a)。

图3. 探索胸腺T细胞发育和分化中的空间基因表达模式和功能结局
04
TCR信号揭示αβ T细胞发育中的多个中间亚群
基于TSO-hismap重建的空间图谱,研究人员量化了不同细胞类型与髓质中心的相对距离,并以单细胞分辨率分割点来评估不同细胞类型的接近度,并说明了共定位模式。胸腺中各种细胞类型的空间分布和共存为T细胞发育提供了全景视角。
研究人员能够通过使用常规标记基因绘制不同阶段的细胞类型,重建T细胞的发育途径(图4d)。由于TCR链重组是T细胞发育和成熟的关键方面,研究人员生成并分析了16个正常胸腺样本的αβ-VDJ测序数据。TCR克隆的多样性在儿童组最高,在老年组最低。结合胸腺TCR-seq、scRNA-seq和ST-seq数据,观察到克隆较大(≥3)的T细胞通常富集在髓质区域,而克隆为1的T细胞主要富集在皮质区域。综合分析发现,在αβ T细胞发育过程中,四种T细胞亚群的存在是一致的。

图4. 胸腺细胞类型的空间共定位和特征
综上所述,研究人员应用单细胞转录组数据生成了人类胸腺在产前、儿童、成人和老年阶段的全面转录组谱,揭示了胸腺细胞类型在整个发育过程中的动态变化。随后,研究团队利用自己开发的TSO-his和TSO-hismap工具,实现了单细胞分辨率的胸腺细胞精确定位,绘制了其沿皮质-髓质轴的分布图。此外,TCR测序数据阐明了αβ T细胞发育的不同中间状态及其空间特征,为胸腺微环境在T细胞发育中的作用提供了新见解。该研究为基础免疫机制和潜在的临床应用提供了宝贵的见解和数据资源。
论文原文:Li, Y., Li, H., Peng, C. et al. Unraveling the spatial organization and development of human thymocytes through integration of spatial transcriptomics and single-cell multi-omics profiling. Nat Commun 15, 7784 (2024). https://doi.org/10.1038/s41467-024-51767-y